2025

AI & Cloud Cost Excellence: Design Patterns Enabling Predictive Financials and Supplier‑Audit Traceability in ERP

Entrant

Paul Praveen Kumar Ashok

Category

Information Technology - Technical Professional of the Year

Client's Name

Country / Region

United States

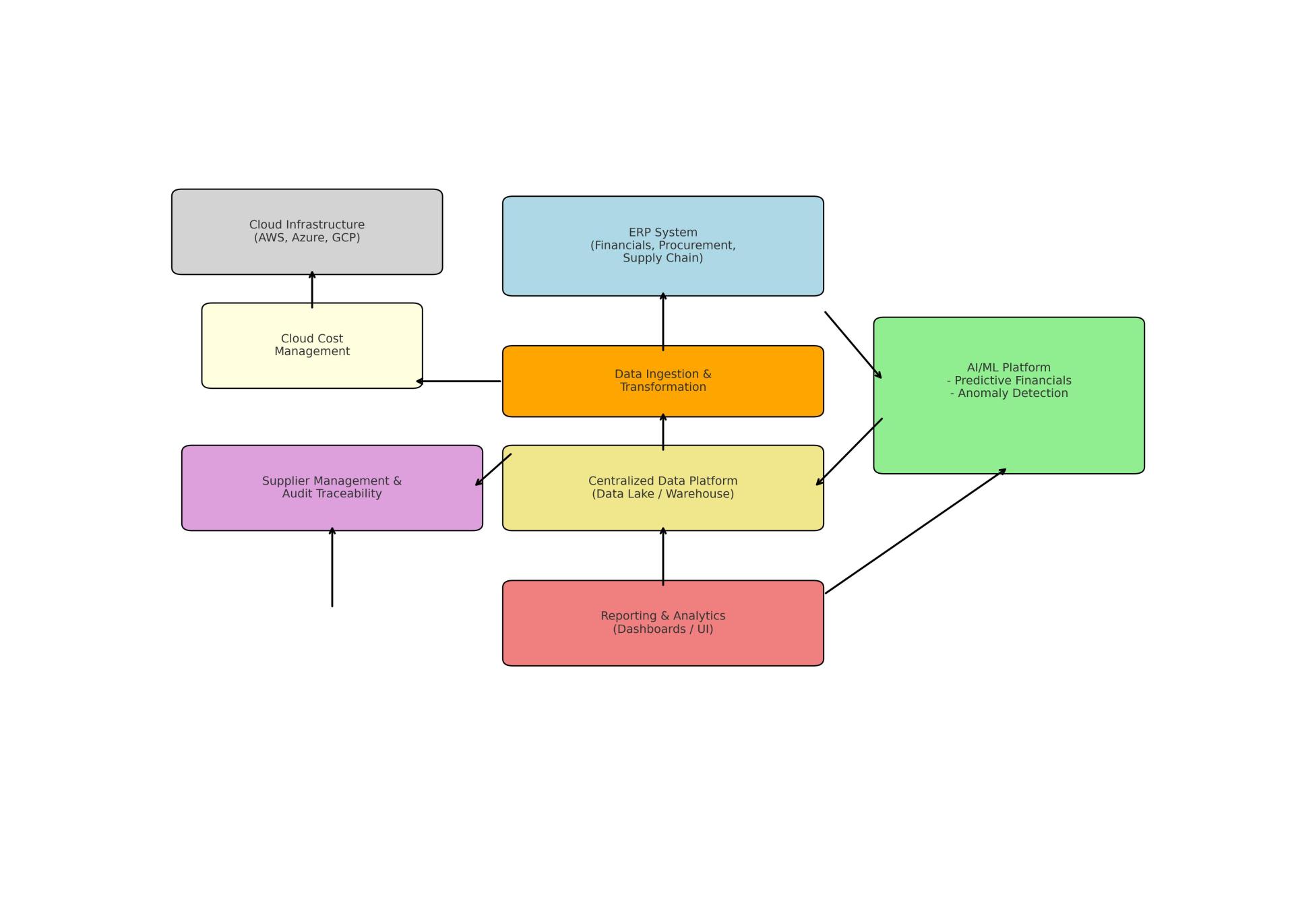
As an Enterprise Applications Architect, I have spearheaded a portfolio of initiatives that integrate artificial intelligence, cloud economics, and structured design patterns to deliver measurable value across the enterprise resource planning (ERP) landscape. Notably, I led an AI-powered demand forecasting project in ERP, where I benchmarked six machine learning algorithms ARIMA, XGBoost, Prophet, LSTM, Random Forest, and Transformers resulting in a 34% improvement in forecast accuracy and the development of a reusable evaluation framework.
Recognizing the need for real-time execution at the edge, I led the development of AI-driven mobile ERP applications for field service optimization streaming demand signals, work-order histories, and geospatial data directly to technicians' devices. This initiative reduced time-to-repair by 27% and drove customer satisfaction to record highs. To modernize finance operations, I embedded neural network models for financial forecasting within the ERP’s general-ledger microservice, accelerating the quarterly close by two days and exposing predictive KPIs via a serverless API mesh. Cost efficiency followed. In partnership with manufacturing plants across three continents, I implemented cloud ERP cost optimization strategies leveraging workload placement heuristics, spot instance pools, and autoscaling to reduce compute spend by 22% year-over-year.
To ensure enterprise scalability, I codified reusable design patterns for API integration across multi-platform ERP environments. A policy-driven, event-sourced backbone now synchronizes SAP, Oracle, and custom services without brittle point-to-point connections. I also launched a machine learning based smart inventory replenishment engine, incorporating lead-time variability and supplier risk scores. The solution cut stock-outs by 19% and freed $8M in working capital. Throughout these initiatives, I orchestrated cross-functional squads, governed data ethics, and mentored architects to ensure sustainable adoption and regulatory compliance. Supplier audit outcomes now feed back into the models, forming a virtuous “value-chain momentum” loop that connects predictive financials to compliance traceability delivering the AI and cloud cost excellence this award recognizes.

 
2025
Transformative Leader Driving Global Innovation and Customer-Centric Solutions in Technology
Information Technology

Entrant

Vinod Sivagnanam

Category

Information Technology - E-Commerce

Country / Region

United States

 
2025
Architecting Enterprise Data Governance Solutions through Advanced Cloud Computing Frameworks
Business Technology Solutions

Entrant

VENKATAKOTA SIVAKUMAR KOPPARAPU

Category

Business Technology Solutions - Cloud Solution

Country / Region

United States

 
2025
The Sound of Flight
Creative

Entrant

Gravity Global

Category

Creative - Best Creative Project or initiative

Country / Region

United Kingdom

 
2025
Technology Takes Hold of GOVCON With James Radford and Trust Consulting Services
Business Technology Solutions

Entrant

Trust Consulting Services

Category

Business Technology Solutions - Technology Department of the Year

Country / Region

United States